Google Universal Commerce Protocol (UCP): The First Look at Agentic Shopping
Key Takeaways:
-
Google’s Universal Commerce Protocol (UCP) is a new standard designed to enhance agentic shopping experiences across e-commerce platforms.
-
The protocol is designed to make the AI-powered shopping process frictionless, enabling AI agents to streamline the entire buyer’s journey
-
UCP is open-source, scalable, and extensible, making it adequate for businesses of any size
-
The protocol has the potential to offer significant advantages to retailers and e-commerce platforms, including enhanced reach, discoverability, and conversion rates
-
Brands should take steps to enable machine-led transactions, including optimizing hard data, operationalizing soft data, deploying branded AI agents, and implementing UCP technical standards
TL;DR: Google recently released Universal Commerce Protocol (UCP), aiming to set the standard for agentic shopping. The protocol solves several major issues that have plagued AI-assisted shopping experiences, showing great promise for both users and merchants
Table of Contents:
Key Takeaways
TL;DR
Introduction
What exactly is the Universal Commerce Protocol (UCP), and why is it important for AI-led shopping?
How does the agentic checkout process work within this new framework?
What benefits does UCP provide to e-commerce platforms and retailers?
What challenges or concerns do e-commerce businesses face in implementing UCP?
Conclusion
Since the emergence of LLMs, the potential of selling products/services directly through AI platforms was obvious. With the arrival of agentic shopping – it became possible. However, while technically functional, the system remained inconsistent, mainly due to the exorbitant technical and financial requirements of cross-platform integration. It looks like that’s about to change.
On January 11, 2026, Google launched its Universal Commerce Protocol (UCP) – an open standard aiming to bridge the gap between users’ and merchants’ AI agents, which would effectively enable frictionless AI-assisted shopping from Google Gemini, AI Overviews, and AI Mode.
Many brands are eagerly awaiting to experiment with the new system, with some taking it a step further and already implementing it. If you’re wondering whether you should jump on the bandwagon, ZeroClick Labs is here to help you make an informed decision with this comprehensive analysis of the new protocol and its practical implications for retailers and e-commerce platforms.
What exactly is the Universal Commerce Protocol (UCP), and why is it important for AI-led shopping?
Google UCP is an open standard designed to address the “connection problem” between AI agents and online merchants, facilitating the entire commerce lifecycle in a streamlined and secure way.

The protocol is co-developed by Google, Shopify, Etsy, Walmart, Target, and Wayfair – and already adopted by over 20 key players on the e-commerce scene, including:
- Retailers & platforms: Best Buy, The Home Depot, Macy’s, Zalando, Flipkart, and Commerce™
- Payment networks & processors: Visa, Mastercard, PayPal, Stripe, Adyen, American Express.
1. Open Standard
UCP is a publicly available, open-source set of technical specifications designed to act as a “universal language” between AI agents, online stores, and payment processors. Once implemented, it enables all three types of entities to interact directly and seamlessly with one another – without requiring separate, custom integrations for every connection. The system is built on three key technologies: A2A, MCP, and AP2.
| Layer | Component | Role | Function |
| Communication | Agent2Agent (A2A) | “The Middleman” | Allows the user’s AI Agent to communicate directly with the merchant’s Business Agent. |
| Dictionary | Model Context Protocol (MCP) | “The Translator” | Standardizes every step of the commercial lifecycle (“Availability”, “Pricing”, “Shipping”, “Purchase”, etc.) into basic building blocks, ensuring both sides (the user’s AI Agent and the merchant’s Business Agent) speak the same language. |
| Trust & Money | Agent Payments (AP2) | “The Security” | Uses cryptographically signed digital contracts (“Mandates”) to prove it’s the actual user who authorized the AI Agent to make the payment. |
Layer: Communication
- Component: Agent2Agent (A2A)
- Role: “The Middleman”
- Function: Allows the user’s AI Agent to communicate directly with the merchant’s Business Agent.
Layer: Dictionary
- Component: Model Context Protocol (MCP)
- Role: “The Translator”
- Function: Standardizes every step of the commercial lifecycle (“Availability”, “Pricing”, “Shipping”, “Purchase”, etc.) into basic building blocks, ensuring both sides (the user’s AI Agent and the merchant’s Business Agent) speak the same language.
Layer: Trust & Money
- Component: Agent Payments (AP2)
- Role: “The Security”
- Function: Uses cryptographically signed digital contracts (“Mandates”) to prove it’s the actual user who authorized the AI Agent to make the payment.
2. The “Connection Problem”
Before UCP, if a merchant wanted AI agents to surface their product/service from different platforms and help the user actually buy it, they would need a separate integration for each platform (e.g., Meta integration for Instagram, Google integration for Google Shopping, etc.) – plus a custom integration for each agent.
So, if you had 50 AI agents and 5 platforms, you’d need 250 unique integrations. UCP completely collapses the N x N (e.g., 50 x 5) complexity into 1 x 1 – enabling a single integration point across all consumer surfaces.
3. Facilitating the Commerce Lifecycle
The introduction of Google UCP enables merchants to create and publish a Manifest – a digital “menu” of their capabilities. The Manifest is easily readable and understandable by AI agents, “telling” them exactly how to navigate each step of the buying process – from searching their inventory to applying discounts to checkout.
Effectively, it’s a “one-size-fits-all” solution that bridges the gap between AI “thought” and AI actually doing the buying. Plus, it’s the “once-and-for-all” solution – a merchant only needs to implement it once, and they immediately become reachable by any compliant AI agent, from Google Gemini to custom shopping assistants.
4. Security-First Approach
Up until now, the biggest hurdle in agentic shopping has been the lack of trust toward AI agents on both sides – the user’s and the merchant’s. The barrier was relatively simple, but nearly insurmountable:
- Users were afraid for the safety of their financial info and whether the AI could actually buy what they wanted.
- Merchants were worried whether the AI could actually make the payment and if they would receive their money.
That’s where the AP2 sub-protocol comes in. The system enables the creation of “Mandates” – digital, cryptographically signed documents that effectively act as:
- Purchase authorization on the user’s behalf;
- “Money guarantee” for the merchant.
So, by implementing the AP2, Google UCP swatted both flies in one swoop.
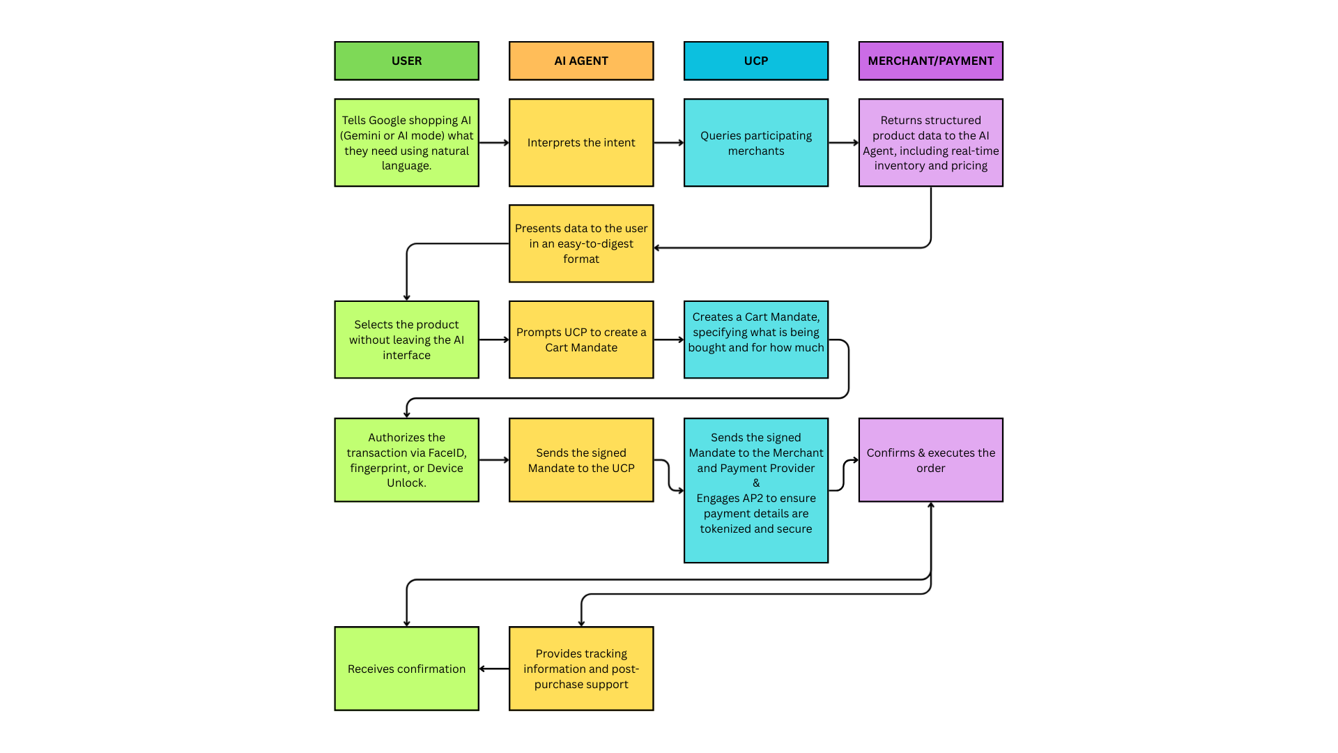
How does the agentic checkout process work within this new framework?
The entire Google agentic checkout operates across four layers: User, AI Agent, UCP Protocol, and Merchant/Payment System.

What benefits does UCP provide to e-commerce platforms and retailers?
By adopting and implementing UCP, merchants stand to gain significant advantages:
- Expanded reach: Retailers can display products/services on every UCP-enabled AI platform, connecting with the users during the earliest stages in the buyer journey – intent definition and research.
- Increased conversions: UCP helps “plug leaky funnels” (i.e., buyers dropping out during page loading, login, or form filling) by:
- Allowing moment-of-intent sales – enabling the customer to buy WHILE they’re researching, not after.
- Reducing the checkout friction – 10-step checkout boils down to a single tap and a thumbprint scan.
- No control loss: Unlike traditional online marketplaces, UCP is decentralized, neutral, and vendor-agnostic, meaning that the retailer:
- Remains the legal seller (“Merchant of Record”).
- Retains customer data and post-purchase relationships.
- Easy integration: “Once-and-for-all” implementation eliminates the need for expensive, custom coding for every single edge scenario.
- Enhanced discoverability: Once the retailer publishes the UCP Manifest, every compliant AI Agent can access it and understand how to browse it, check stock, and initiate agentic checkout – all in real time.
- Scalable & extensible: Google UCP can scale to support any size business entity, from small startups to massive enterprises. Being open-source, it also allows for a significant degree of customization.
- Loyalty + Direct Offers: AI Agents can directly communicate with the merchant’s system to apply loyalty discounts, turning it from a “hidden perk” into a primary sales point.
- Merchants can combine this with pilots such as Direct Offers to push high-relevance, exclusive offers/discounts, at the exact right moment in the buyer journey.
What challenges or concerns do e-commerce businesses face in implementing UCP?
Although Google UCP ushers in a new era of agentic commerce, the fact remains that this technology is new and still not fully explored – and that raises some concerns. The primary challenges, already reported, include:
- Increased security and attack surface: Moving checkout logic from a closed system to an open API creates new vulnerabilities, such as exposed REST endpoints, non-human authorization, and increased fraud complexity, all requiring implementation of new security measures.
- Loss of brand voice: Agentic checkout means users seldom actually land on the merchant’s website. Brand identity and experience become “compressed”, effectively eliminating the chance for on-site storytelling, merchandising, and cross-sales.
- Ecosystem fragmentation: Currently, retailers are facing a choice between Google’s UCP and OpenAI’s ACP (Agentic Commerce Protocol), as well as several other proprietary standards. Maintaining compatibility across multiple standards can be technically taxing.
- “Perfect” data requirement: If the retailer’s data hygiene is not impeccable (e.g., inventory API lags, metadata is poorly structured, etc.), the AI agent may simply skip them in favor of a competitor with cleaner, easier-to-read data.
Loss of visibility into the Top of the Funnel: Whether it be Gemini/AI Mode or ChatGPT’s new Shopping Research, the entire buyer’s journey now takes place within an AI platform. While we may get better tools for AI search analytics, until they come, merchants will have less insight into customers’ research phase, which can constitute a strategic disadvantage, especially now with ads coming to ChatGPT.
New Era of e-Commerce Begins.
By establishing a “universal language” between AI and merchant agents, Google’s Universal Commerce Protocol not only breaks technical and financial barriers of integration but also marks the shift toward frictionless agentic commerce.
While some wrinkles still need to be ironed out, especially regarding brand control and security concerns, the protocol’s open and extensible nature all but ensures it will continue to evolve alongside AI platforms and trends surrounding them.
“Our agency had no idea how to approach AI visibility. ZeroClick only does this one thing so they actually know what works. Worth every penny just to not waste time figuring it out ourselves.” – Jay